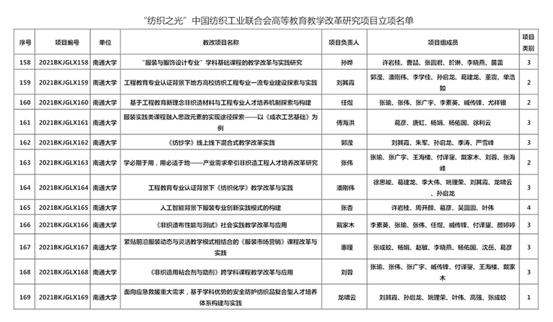
9月8日,中国纺织工业联合会公布《“纺织之光”中国纺织工业联合会高等教育教学改革研究立项项目名单》,我校共有12个项目获得立项。
“纺织之光”高等教育教学改革项目由中国纺织工业联合会主办,旨在全面深化纺织服装高等院校教育综合改革,提升本科教育教学质量。本次共有51所院校申报教育教学改革项目892项,经专家评审,立项767项。我校立项项目涵盖了专业建设与人才培养模式改革研究、课程建设与教学模式改革研究、高校创新创业教育改革与实践教学改革研究、服务国家战略规划及经济社会发展的教学改革研究等四个方向。
我校将认真做好项目管理和支持工作,加强对项目研究工作的督促检查和指导,继续通过高质量的教育教学改革研究,着力提升教师的教育教学能力及创新型、复合型、应用型人才培养质量,并形成一批具有我校特色的优秀教学成果。
(陈雯)
我校12个项目获“纺织之光”中国纺织工业联合会高等教育教学改革立项。
