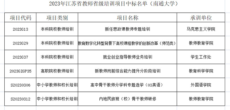
近日,江苏省教育厅公布了2023年江苏省本科院校、高职院校和中小学校教师培训项目申报评审结果,我校共有6个项目中标。其中,教师教育学院2项,马克思主义学院、外国语学院、教育科学学院、学生工作处各1项。
为了做好本年度项目申报,学校组织召开了项目申报动员会,详细解读政策精神并提出申报要求。相关学院在第一时间组建项目申报团队,把脉教师实际需求,整合各方资源,精心设计培训方案,突显自身特色与优势。
近年来,为进一步提高服务高等教育和基础教育水平,学校主动适应新形势,吃透新要求,把做好教师培训项目作为突显学校办学能力的重要举措。经过多年的积累和发展,教师培训已成为我校非学历教育特色品牌。
(施志坚)
我校中标多项2023年江苏省教师省级培训项目。
